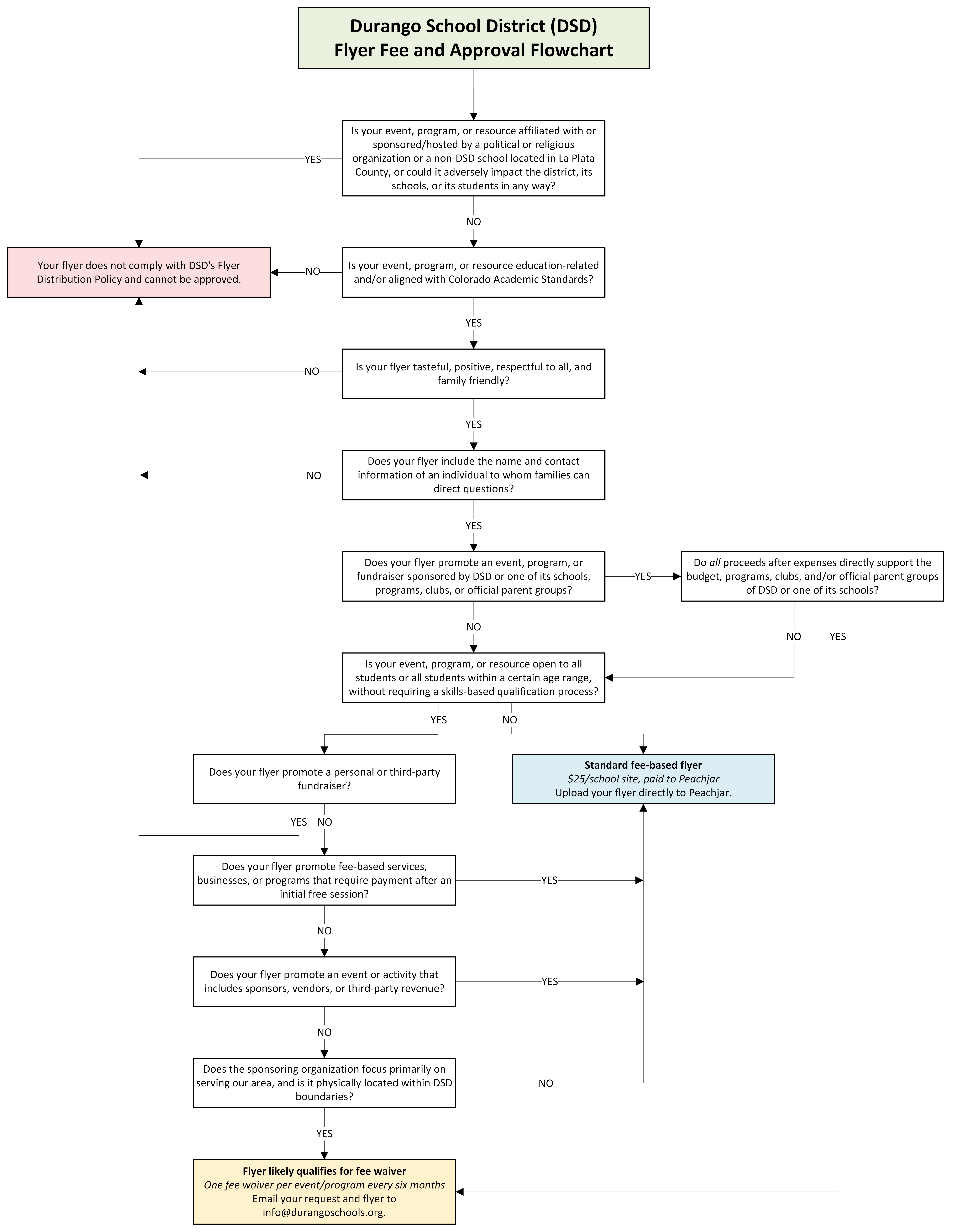
Flyer Distribution Policy
Durango School District (DSD) collaborates with many community groups and organizations that sponsor activities of an educational or enrichment nature for students or staff. If they fit our criteria and follow our guidelines, these groups are allowed to distribute materials electronically through Peachjar.
-
No printed flyers: DSD does not allow any printed flyers to be delivered, posted, or hand-delivered to students at our schools. Digital flyers delivered via email through Peachjar software enables community groups to easily reach parents electronically year-round and increase registrations for their programs, activities, and events. Parents appreciate Peachjar because they can easily access important information and resources from their school and community and click to take action.
-
Automatic disclaimer: All flyers will AUTOMATICALLY include the following disclaimer: “These materials are neither sponsored nor endorsed by Durango School District.”
-
Allow five days for review: Please allow up to five business days for review and response/approval.
-
Flyer submission timeline: All flyers should be provided to the Communications Department for review no less than two weeks prior to the event.
-
Consistent enforcement of policy: DSD enforces the same policy for all community groups, businesses, and agencies, regardless of their size, nonprofit status, fundraising need, or perceived benefit to the community.
-
Right to refuse: We reserve the right to reject any flyer that does not fit the criteria of our distribution policy and/or to refuse access to the district's Peachjar account and delivery system.
Does my organization qualify?
How to submit electronic flyers to Peachjar
Flyer content guidelines: Dos and don'ts
How much does it cost?
Fee-waiver criteria: Does my flyer qualify?
How to request a fee waiver
Questions? Contact us
